3.6亿!太原公交集团采购100辆11米、267辆12米纯电动公交车
太原公共交通控股(集团)有限公司11米纯电动公路客车造型公交车、12米纯电动公交车公开招标采购 招标项目的潜在投标人应在详见文件获取招标文件,并于2021年07月20日 09点30分(北京时间)前递交投标文件。
一、项目基本情况
项目编号:2021JHG294
项目名称:太原公共交通控股(集团)有限公司11米纯电动公路客车造型公交车、12米纯电动公交车公开招标采购
资金来源:地方政府专项债劵
预算金额:362000000元
最高限价:362000000元
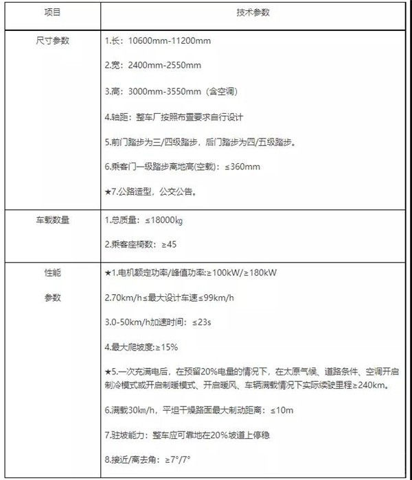
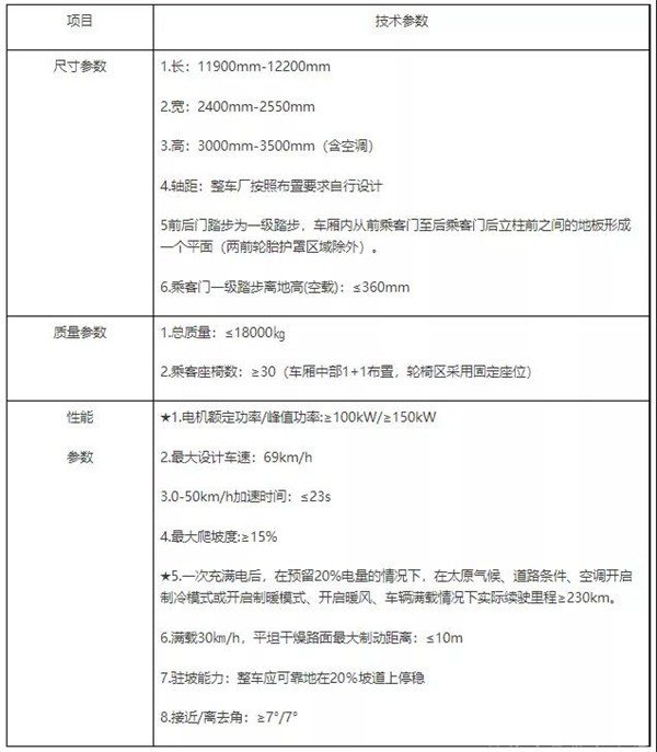
采购需求:共二包,详见招标文件“第四部分 采购需求”。
第一包:


第二包:


注:1.所有招标内容除特别标注为“进口产品”外,均采购国产产品,即非“通过中国海关报关验放进入中国境内且产自关境外的产品”,投标货物及服务各项技术标准应当符合国家强制性标准。2.招标内容标注为“进口产品”的,满足需求的国产产品和进口产品按照公平竞争原则实施采购。
合同履行期限:自签订合同之日起50天内交货
本项目(是£/否R)接受联合体投标。
二、投标人资格要求:
1.满足《中华人民共和国政府采购法》第二十二条规定:
(1)具有独立承担民事责任的能力;
(2)具有良好的商业信誉和健全的财务会计制度;
(3)具有履行合同所必需的设备和专业技术能力;
(4)有依法缴纳税收和社会保障资金的良好记录;
(5)参加政府采购活动前三年内,在经营活动中没有重大违法记录;
(6)法律、行政法规规定的其他条件。
2.落实政府采购政策需满足的资格要求:无
3.本项目的特定资格要求:无
三、获取招标文件
时间:2021年 6月30日09点00分至 2021年7月6日17点00分(北京时间)
地点:全国公共资源交易平台(山西省·太原市)(ggzy.xzspglj.taiyuan.gov.cn)
方式:登录全国公共资源交易平台(山西省·太原市),凭机构数字证书通过【政府采购】-【投标人/供应商】入口下载招标(采购)文件及相关资料。
售价:免费
四、提交投标文件截止时间、开标时间、地点和方式
提交投标文件截止时间及开标时间:2021年7月20日09点 30分(北京时间)
地点:全国公共资源交易平台(山西省·太原市)(ggzy.xzspglj.taiyuan.gov.cn)
方式:登录全国公共资源交易平台(山西省·太原市),通过【政府采购】-【投标人/供应商】入口上传投标文件并打印“网上提交投标文件回执”。投标截止时间前未完成提交的,将拒收投标文件。
开标时登录“网上开标大厅”在规定时间内解密电子投标文件,解密设备(具备IE11及以上的浏览器和数字证书驱动)及网络环境由投标人自行准备。
五、招标公告期限
自本项目招标公告发布之日起5个工作日。
六、其他补充事宜
1.投标人应于开标前在全国公共资源交易服务平台(山西省)(http://prec.sxzwfw.gov.cn)主体库免费注册。
联系电话:0351-7731313
2.投标人应于开标前在中国山西政府采购网(http://www.ccgp-shanxi.gov.cn)供应商库管理系统免费注册。
联系电话:400-8341-789
3.投标人参与项目遇到系统操作问题,请及时联系客服电话。
联系电话:0351-2377110 010-86483801
七、对本次招标提出询问,请按以下方式联系
1.采购人信息
名称:太原公共交通控股(集团)有限公司
地址:太原市迎泽区双塔西街55号
联系人:王先生
联系电话:18903400222
2.集中采购代理机构信息
名称:太原市公共资源交易中心
地址:太原市万柏林区南屯路1号太原市为民服务中心四层
联系人:王凯、常翠云
联系电话:0351-2377118、2377109
- 广西贵港市公交公司购置100辆新能源公交车项目中标公告
- 潍坊市公共交通集团有限公司32台6米纯电动公交车采购项目
- 025年安徽省华乐公共交通有限公司纯电动公交车采购项目
- 南昌公交顺瑞40辆8米系列纯电动公交车(无站立区)采购中标候选人
- 隆尧县瑞尉储动公交客运有限公司购置第二批新能源公交车项目招标公告
- 江油公交基础设施更新改造项目新能源短续航公交车中标结果公告
- 江油公交基础设施更新改造项目新能源长续航公交车中标结果公告
- 深圳巴士集团发布100辆10.5米低地板纯电动公交车采购招标公告
- 深圳巴士集团100台10.5米低地板纯电动公交车辆采购
- 泸溪县汽车运输有限公司城市公交车辆采购项目(第二包)中标公示
- 泸溪县汽车运输有限公司城市公交车辆采购项目(第一包)中标公示
- 营口交通运输集团有限公司68台纯电动公交车动力电池更新采购项目
- 福鼎市公共交通有限公司纯电动公交车动力电池更换采购项目结果公告
- 宁安市众诚公共交通有限公司购置新能源公交车辆项目
- 超1.1个亿!怀化公交集团发布136辆新能源公交车采购招标公告
- 贵州佛顶山公共交通有限公司新能源公交车采购项目中标(成交)公告
- 三明交运集团2025年度纯电动公交车辆动力电池更换采购项目招标公告
- 石家庄市公共交通集团2025年度6米级纯电动公交车采购项目中标公告
- 更换175套公交车动力电池项目招标采购公告
- 湘潭公共交通有限公司7米级低地板纯电动公交车采购项目中标公告
1、凡本网注明“来源:www.politicsinfos.com” 的所有作品,版权均属于完美作业网有免费视频,未经本网授权,任何单位及个人不得转载、摘编或以其它方式使用上述作品。已经本网授权使用作品的,应在授权范围内使用,并注明“来源:www.politicsinfos.com”。违反上述声明者,本网将追究其相关法律责任。
2、凡本网注明 “来源:XXX(非完美作业网有免费视频)” 的作品,均转载自其它媒体,转载目的在于传递更多信息,并不代表本网赞同其观点和对其真实性负责。
3、如因作品内容、版权和其它问题需要同本网联系的,请在30日内进行。
※ 有关作品版权事宜请联系:copyright#chinabuses.com
- 创维城市交通”全能魔方“ 解锁多元化出行新场景[11-17]
- 神舟二十号平安归来!福田图雅诺续写八次护航传奇[11-17]
- 百城快闪 走近深圳 风景i与图雅诺X6带你解锁深圳的另一个玩法[11-14]
- 国策发展研究院、中国土木工程学会城市公交分会领导莅临正先考察交流[11-14]
- 一眼黄山 悦览山河!安凯N90E解锁黄山旅游出行新体验[11-14]
- 彰显 “合肥速度”!中创新航全球合作伙伴大会,政企携手共推新能源产业[11-14]
- 为大城市需求量身定制 图雅诺&风景产品破局而来[11-14]
- 宁德时代赢在起跑线 普货运输锂电池豁免试点启动[11-14]