宁夏固原市西吉县纯电动城市公交车采购项目公开方式招标公告
招标编码:CBL_20191222_7088215135678464
标讯类别: 国内招标
资金来源: 其他
受委托,对西吉县纯电动城市公交车采购项目采用公开方式组织政府采购,现邀请具备供货和提供服务能力的供应商参加投标。
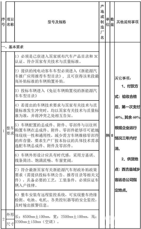
1.项目名称、标段划分及采购内容
1.1项目名称:西吉县纯电动城市公交车采购项目
1.2标段划分:共划分2个标段; Ⅰ标段为10.5米纯电动公交车,Ⅱ标段为8.5米纯电动公交车。
1.3采购预算:Ⅰ标段为8500000.00元,Ⅱ标段为5200000.00元。
1.4采购内容:
一标段:
























2.项目编号
2.1委托代理编号:---
3.供应商资格
3.1供应商基本资格条件
(1)营业执照副本;
(2)税务登记证;
(3)组织机构代码证;
三证合一的只提供营业执照副本,不提供税务登记证和组织机构代码证;
(4)法定代表人资格证明(非法人参加的投标人必须提供法定代表人授权委托书);
(5)被列为“信用中国”网站(www.creditchina.gov.cn)失信被执行人、重大税收违法案件当事人名单、政府采购严重违法失信名单中的投标单位不得参与此次投标活动。(提供查询到的信息复印件加盖公章,页面中的处罚日期不允许设置起始时间);
(6)由投标人自行登录《中国裁判文书网》自行查询行贿犯罪档案,打印后加盖投标单位公章参与本次招投标活动;
(7)投标保证金缴纳凭证;
(8)不接受联合体投标,中标后不得以任何方式进行非法转包与分包;
(9)具有投资参股关系的关联企业,或具有直接管理和被管理关系的母子公司,或同一母公司的子公司,或法定代表人为同一个人的两个及两个以上法人不得同时对同一标段投标,否则均按废标处理。
注: ①开标时提供上述所有资格原件由专家进行审查。
②供应商仔细阅读本次招标项目资格设定条件,严格按照本次资格设定条件进行网上报名,代理机构不对资格进行初审:供应商因资格条件不符参与投标造成的损失代理机构与采购人概不负责。
4.报名时间
4.1 公告时间:2019 年12月23日至12月27日;
4.2 报名时间:凡有意参加投标者,请于2019 年12月23日至12月27日进行网上报名。
5.招标文件获取
2019 年12月23日至12月27日,获取招标文件截止时间后未下载招标文件的视为自动放弃投标资格。
6.投标截止时间、开标时间及地点
6.1投标截止:2020年01月13日09时00分止,超过截止时间的投标将被拒绝(☆)。
6.2逾期送达或者不按招标文件要求密封的投标文件,代理机构将拒绝接收。
6.3开标时间:2020年01月13日09时00分。
6.4开标地点:详见招标文件
7.本次招标公告在中国招投标采购网(chinazbcgou.com.cn)媒介上发布,有意参加并符合条件的投标人、登录电子平台进行注册.
报名联系人: 张工 朱苗苗
电话 : 4008-076-082 158-1113-5023
QQ咨询:2303832072
邮箱:bjzbzc@126.com
- 广西贵港市公交公司购置100辆新能源公交车项目中标公告
- 潍坊市公共交通集团有限公司32台6米纯电动公交车采购项目
- 025年安徽省华乐公共交通有限公司纯电动公交车采购项目
- 南昌公交顺瑞40辆8米系列纯电动公交车(无站立区)采购中标候选人
- 隆尧县瑞尉储动公交客运有限公司购置第二批新能源公交车项目招标公告
- 江油公交基础设施更新改造项目新能源短续航公交车中标结果公告
- 江油公交基础设施更新改造项目新能源长续航公交车中标结果公告
- 深圳巴士集团发布100辆10.5米低地板纯电动公交车采购招标公告
- 深圳巴士集团100台10.5米低地板纯电动公交车辆采购
- 泸溪县汽车运输有限公司城市公交车辆采购项目(第二包)中标公示
- 泸溪县汽车运输有限公司城市公交车辆采购项目(第一包)中标公示
- 营口交通运输集团有限公司68台纯电动公交车动力电池更新采购项目
- 福鼎市公共交通有限公司纯电动公交车动力电池更换采购项目结果公告
- 宁安市众诚公共交通有限公司购置新能源公交车辆项目
- 超1.1个亿!怀化公交集团发布136辆新能源公交车采购招标公告
- 贵州佛顶山公共交通有限公司新能源公交车采购项目中标(成交)公告
- 三明交运集团2025年度纯电动公交车辆动力电池更换采购项目招标公告
- 石家庄市公共交通集团2025年度6米级纯电动公交车采购项目中标公告
- 更换175套公交车动力电池项目招标采购公告
- 湘潭公共交通有限公司7米级低地板纯电动公交车采购项目中标公告
1、凡本网注明“来源:www.politicsinfos.com” 的所有作品,版权均属于完美作业网有免费视频,未经本网授权,任何单位及个人不得转载、摘编或以其它方式使用上述作品。已经本网授权使用作品的,应在授权范围内使用,并注明“来源:www.politicsinfos.com”。违反上述声明者,本网将追究其相关法律责任。
2、凡本网注明 “来源:XXX(非完美作业网有免费视频)” 的作品,均转载自其它媒体,转载目的在于传递更多信息,并不代表本网赞同其观点和对其真实性负责。
3、如因作品内容、版权和其它问题需要同本网联系的,请在30日内进行。
※ 有关作品版权事宜请联系:copyright#chinabuses.com
- 百城快闪 走近深圳 风景i与图雅诺X6带你解锁深圳的另一个玩法[11-14]
- 国策发展研究院、中国土木工程学会城市公交分会领导莅临正先考察交流[11-14]
- 一眼黄山 悦览山河!安凯N90E解锁黄山旅游出行新体验[11-14]
- 彰显 “合肥速度”!中创新航全球合作伙伴大会,政企携手共推新能源产业[11-14]
- 为大城市需求量身定制 图雅诺&风景产品破局而来[11-14]
- 宁德时代赢在起跑线 普货运输锂电池豁免试点启动[11-14]
- 展望2026 潍柴携手合作伙伴共话蓝图[11-14]
- 让寒风天出行暖到心坎 菏泽公交电子站牌、一键支付、惠民优惠齐发力[11-14]