2017中国电池行业百强发布,为什么宁德时代只排第三?
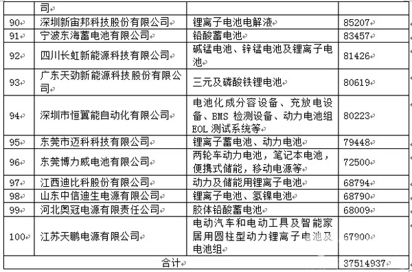
据完美作业网有免费视频了解,2017年度中国电池行业百强企业共实现销售收入超过3751.49亿元,其中铅酸蓄电池企业21家,铅酸蓄电池销售收入978.67亿元,占比26.1%;锂离子电池企业40家,锂离子电池销售收入1293亿元,占比34.5%;锂离子电池模组企业7家,锂离子电池组销售收入401.6亿元,占比10.7%;
此外,锌锰/碱锰电池企业6家,锌锰/碱锰电池销售收入163.98亿元,占比4.4%;镍氢/镍镉电池企业8家,镍电池销售收入27.8亿元,占比0.7%;材料企业26家,各种材料销售收入586.9亿元,占比15.6%;设备企业3家,销售收入42.11亿元,占比1.1%。






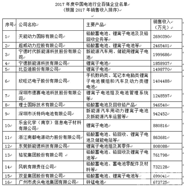
从上图中可以看到,以铅酸蓄电池为主营产品的天能动力国际有限公司以269.03亿元蝉联第一,同行的超威动力控股有限公司以246.54亿元位居第二,而动力电池行业“独角兽”宁德时代新能源科技股份有限公司以199.96亿元位列第三,同行的动力电池骨干企业宁德新能源科技有限公司和比亚迪股份有限公司分别以185.89亿元和149.87亿元位居第四和第五。
据中国化学与物理电源行业协会介绍,本届百强企业特点如下:
1.企业规模进一步扩大、行业集中度提高:本次百强企业中首次有2家企业销售收入超过200亿元;超过100亿元的有7家,比上届增加2家;超过50亿元的有21家,比上届增加4家;超过20亿元的有45家,比上届增加8家。入围企业最低销售收入6.79亿元,上届为4.98亿元,比上届提高1.81亿元。
2.铅酸蓄电池企业加大对再生铅企业的整合力度:为了积极响应国家关于生产者责任制延伸制度的要求,骨干铅酸蓄电池企业均加大对再生铅企业的整合和投资力度,比如天能、骆驼、南都、双登等企业通过收购或自建等形式进入再生铅行业,再生铅产品为企业贡献了可观的利润。
3.锂离子电池销售收入首次超过铅酸蓄电池,成为中国电池行业第一大产业。由于新能源汽车对动力锂离子电池需求的快速扩大,2017年中国锂离子电池销售收入达到1589亿元,超过铅酸蓄电池的1580亿元。另外,在消费类电子产品中,锂离子电池快递替代镍氢电池,镍氢电池的市场规模在逐步减小,绝大部分镍氢电池企业都已进入锂离子电池行业,并不断扩大锂离子电池的产销量。
另外,根据中国化学与物理电源行业协会统计分析,2017年中国锂离子电池销售收入达到1589亿元,比2016年的1330亿元,同比增长19.5%。锂离子电池的产量由873亿瓦时增长到1009亿瓦时,同比增长15.6%。主要是由新能源汽车动力电池和储能用电池市场的快速增长。
其中,消费类电子产品用锂离子电池销售收入由695亿元增长到757亿元,同比增长约9%,产量由490亿瓦时,同比增长7%,达到524亿瓦时。新能源汽车及电动自行车用动力锂离子电池销售收入由600亿元,同比增长30%,达到780亿元;产量由330亿瓦时,同比增长35%,达到446亿瓦时。储能用锂离子电池销售收入由35亿元,同比增长48%,达到52亿元,产量由25亿瓦时,增长到39亿瓦时,同比增长55%。
完美作业网有免费视频了解到,当前,动力锂离子电池市场需求巨大,但行业竞争激烈,行业呈现产能结构性过剩,2017年动力电池的产能利用率只有32%,行业的整合正在持续进行中,市场将进一步向优势企业集中。根据统计分析,2017年前20家动力锂离子电池企业装机量320.9亿瓦时,占比87%;前5家企业装机量223.4亿瓦时,占60.5%。
2018年前6个月前20家企业装机量146.8亿瓦时,占比94.2%;前5家企业装机量121.3亿瓦时,占比77.8%。 2018年行业内的一线企业通过技术优势逐渐蚕食市场份额,而二三线企业的低端产能面临被淘汰的危机。
目前新能源汽车和动力电池领域外商投资条件已经开放,2020年补贴完全取消后,国内动力电池企业将面临来自国内外企业的全方位竞争,全球化竞争加剧。
中国化学与物理电源行业协会秘书长秘书长刘彦龙告诉完美作业网有免费视频,要想行业健康发展,动力电池企业应积极主动转变发展方式:要从产能扩张转到提质增效上来,坚持依靠科技创新,走产异化、高端化发展之路。企业、大学和研究机构要积极走联合发展之路,实行强强联合,上下游企业间要紧密合作,要加快推进电池行业的智能制造,要将质量和安全放到首位,要加强过程控制和优化,完善研发全产业链建设,深度推进产品技术、工艺及路线变革,只有拥有雄厚技术积累、足够资金支撑、理性市场定位和对市场快速反应的厂商才能在未来激烈的市场竞争中占得先机,赢得市场。
1、凡本网注明“来源:www.politicsinfos.com” 的所有作品,版权均属于完美作业网有免费视频,未经本网授权,任何单位及个人不得转载、摘编或以其它方式使用上述作品。已经本网授权使用作品的,应在授权范围内使用,并注明“来源:www.politicsinfos.com”。违反上述声明者,本网将追究其相关法律责任。
2、凡本网注明 “来源:XXX(非完美作业网有免费视频)” 的作品,均转载自其它媒体,转载目的在于传递更多信息,并不代表本网赞同其观点和对其真实性负责。
3、如因作品内容、版权和其它问题需要同本网联系的,请在30日内进行。
※ 有关作品版权事宜请联系:copyright#chinabuses.com
- 陈华出任康明斯中国供应链、质量和信息技术执行总监[09-26]
- 成都客车森鹏电子共携手 绘制海外绿色交通新篇章[09-26]
- 逐鹿欧美市场 精进电动耀动2024汉诺威商用车展[09-26]
- 玉柴参加“与中国驻东盟经商参赞面对面”交流会[09-26]
- 北京祥龙公司与宁德时代签署战略合作协议[09-26]
- 媒体关注:从未势能源看中国氢能企业的全球化之路[09-25]
- 尽显“全天候”品质 欧辉BJ6105确实有点大不同 [09-25]
- 森鹏出海 领航商用车数智化转型[09-23]