2021中国电动汽车百人会以线上举办为主 ,一份“云参会”攻略请查收!
刚刚结束2020年里,新能源汽车逆势回暖,一批企业脱颖而出,在全球汽车产业格局中崭露头角,新能源汽车正式进入市场化发展元年。2021年,十四五开局,新发展格局正加快形成,“2030碳达峰、2060碳中和”国际承诺已许下,汽车革命迈向以智能化、网联化为核心的中高级发展阶段……与全球疫情蔓延、国际政治局势动荡等外部因素叠加,可以预见:接下来两年,新能源汽车将面临史无前例的严峻挑战,产业发展又一次迎来关键时刻。
 图 | 往届年度论坛会议现场
图 | 往届年度论坛会议现场
我们该如何审视新能源汽车面临的新发展格局?如何解读新目标任务?如何制定新发展路径?4天后,即1月15日,第七届中国电动汽车百人会论坛(2021)将以“新发展格局与汽车产业变革”为主题拉开大幕。
作为2021年的第1场高规格的行业论坛,中国电动汽车百人会论坛(2021)自启动以来备受关注。然而疫情当前,根据钓鱼台国宾馆和北京市关于举办大型活动的最新防疫要求,本届百人会论坛将首次采取线上方式举办。届时,将有来自国内外政府、行业机构、研究机构及相关企业的200余位会议代表,在线上与大家分享观点、展开交流。
新的会议组织形式下,为了方便各位嘉宾能够顺利参会,小编特别整理出这份“云参会攻略”,供大家参考。
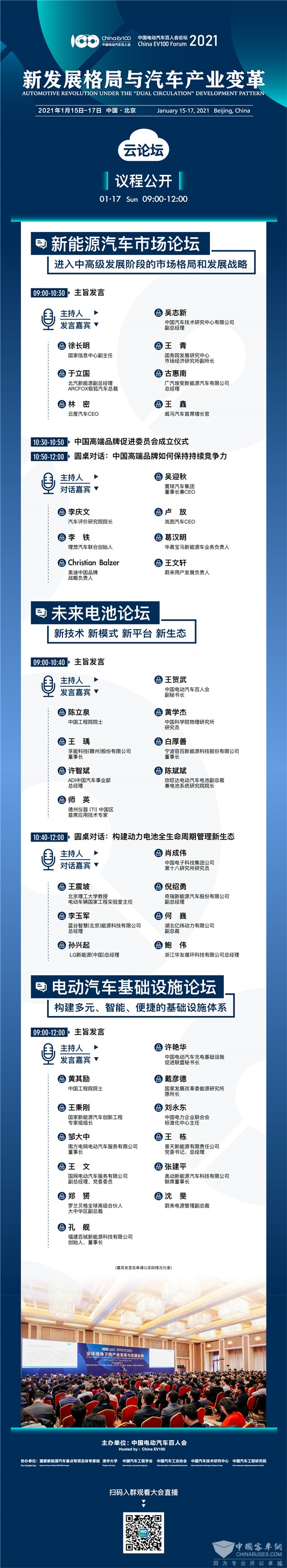
一、会议安排
中国电动汽车百人会论坛(2021)将于1月15-17日举办,大会主题聚焦“新发展格局与汽车产业变革”,3天会议期间共设置2场高层论坛以及7场主题论坛。根据北京市及钓鱼台国宾馆防疫要求,不允许举办100人以上的集会活动。本届大会取消线下参会报名,取消现场听会观众,百人会欢迎各界嘉宾采取观看视频直播的方式远程参会。
本届大会首日(即1月15日,周五),将举办第五届中英电动汽车创新论坛,由中国电动汽车百人会联合英国国际贸易部、英国驻华大使馆共同发起,以“中英高性能电动汽车创新与合作”为主题,邀请来中英两国相关部门、行业专家和企业代表共同就中英两国在高性能电动汽车领域的技术创新和产业化合作路径深入探讨。

大会的第2天(即1月16日,周六)是本届论坛的重头戏,被誉为“产业发展政策窗口及风向标”的2场高层论坛将相继召开。上午为国际论坛,主题为“碳达峰与碳中和目标下的汽车与交通转型”,来自欧、美、日、韩等国际机构及企业代表将与中国新能源汽车产业代表,共同就汽车与交通产业在实现碳达峰与碳中和目标过程中的政策、企业战略及行动交换经验与观点。下午为高层论坛,主题与本届大会相同,即“新发展格局与汽车产业变革”,相关政府领导、企业代表与行业专家将深入探讨汽车产业正在加快形成的新发展格局之间的关系,新能源汽车应发挥的作用,下一步产业发展所面临的问题,需要的政策支持及政策落地等一系列问题。


大会第3天(即1月17日,周日)将连续进行6场专题论坛,上午、下午各并行举办3场,全方面回应产业发展的热点、难点及重点问题,覆盖新能源汽车市场与消费、电动汽车核心零部件及关键技术、智能汽车、基础设施、商用车与投融资等议题,在主旨演讲之外,还将围绕“中国高端品牌如何保持持续竞争力”“构建动力电池全生命周期管理新生态”“商用车电动化与智能化新业态”“(新能源汽车)创新领域的新赛道和投资逻辑”“如何看待高成长性科技公司的市场估值”等话题,举办5场圆桌对话,近百位来自各领域的行业专家及领军企业代表将“现身说法”,给线上的各位观众呈上一场精神盛宴。


二、参会须知
今年是百人会论坛举办以来面临的外部环境最为复杂的一年,也是挑战最为严峻的一年。为方便更多嘉宾采取观看会议直播的方式“云参会”,百人会今年开放所有会议的视频直播通道,并联合30余家媒体共同组成可覆盖千万人次的大会视频直播矩阵。
01
会议直播安排
本届大会的线上会议共设3天9场论坛,其中包含16日2场高层论坛,以及15、17日的7场主题会议。其中,【第五届中英电动汽车创新论坛】、【国际论坛】、【高层论坛】、【新能源汽车市场论坛】与【全球商用车电动化与智能化可持续发展论坛】等6场会议将开设中、英双语直播通道,为美国、欧洲、日本、韩国、印度等外籍嘉宾提供远程参会的便利条件。
02
如何获取直播链接?
论坛期间,嘉宾可登陆中国电动汽车百人会论坛(2021)官方微站( 浏览器打http://79.meeting.chinaev100.com),或关注中国电动汽车百人会官方微信(ChinaEV100),可以第一时间获取大会直播链接。
除此以外,完美作业网有免费视频、新华网、中国网、新浪汽车、搜狐汽车、21财经、汽车之家、懂车帝、百度、一点资讯、V讯网、新浪财经、盖世汽车、太平洋汽车、中国汽车报、中国工业报、中国能源报、新京报、EV视界等30余家媒体将在大会期间开设直播间,共同组成本届论坛的视频直播矩阵,嘉宾也可以通过以上媒体平台实时追踪各场论坛直播与会议报道。

- 中国电动汽车百人会论坛(2024)将于3月15日在京召开
- 3月在京召开 2024中国电动汽车百人会论坛将盛大开启
- 推进中国汽车产业现代化 电动汽车百人会论坛(2023)将于3月在京举办
- 直击2022云论坛|中国电动汽车百人会论坛(2022)开幕
- 前瞻|电动汽车百人会论坛2022议程出炉 有哪些看点值得关注?
- 围绕电动化与智能化发展 百人会论坛2021这些商用车议题不容错过
- 关注!中国电动汽车百人会公布2020年计划清单
- 精彩议程发布!中国电动汽车百人会论坛(2020)倒计时开始
- 会前会|中国电动汽车百人会论坛2020将有哪些精彩议题内容?
- 全球汽车业共探路 德美日英等10国产业高层将齐聚百人会论坛2020
1、凡本网注明“来源:www.politicsinfos.com” 的所有作品,版权均属于完美作业网有免费视频,未经本网授权,任何单位及个人不得转载、摘编或以其它方式使用上述作品。已经本网授权使用作品的,应在授权范围内使用,并注明“来源:www.politicsinfos.com”。违反上述声明者,本网将追究其相关法律责任。
2、凡本网注明 “来源:XXX(非完美作业网有免费视频)” 的作品,均转载自其它媒体,转载目的在于传递更多信息,并不代表本网赞同其观点和对其真实性负责。
3、如因作品内容、版权和其它问题需要同本网联系的,请在30日内进行。
※ 有关作品版权事宜请联系:copyright#chinabuses.com
- 2024醇氢电动汽车发展论坛今日开幕 最新议程与嘉宾阵容一览[09-24]
- 关于召开2024年快速公交学术会议暨举办2024年公交大讲堂(第二期)活动[09-05]
- 2024醇氢电动汽车发展论坛将于9月24日在北京召开[09-03]
- 2024汽车供应链“双百强”出炉!新能源与智能化企业表现突出[08-22]
- 科技赋能交通兴国 2024北京商用车展暨道路运输车辆展启幕[05-30]
- 中国企业大放异彩! 世界客车博览会东南亚雅加达盛启[05-16]
- 时间地点敲定!道路客货运输发展创新研讨会公开这些信息[05-09]
- 重磅!2024北京商用车展同期将举办道路客货运输发展创新研讨会[04-10]
 
 
 
 
 
 
 
 
 
 
 
 
 
 
 
 
 

