含十佳案例、典型案例 第一批交通运输与旅游融合发展案例公布
发布时间:2023年10月12日 18:53 作者:舒墨 来源:文化和旅游部办公厅
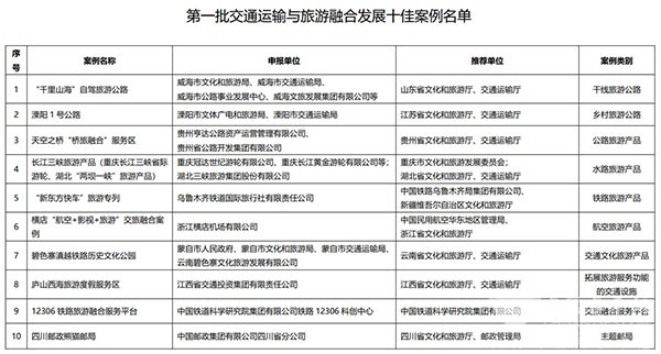
完美作业网有免费视频2023年10月12日获悉,为贯彻落实党的二十大精神,深入推进实施《交通强国建设纲要》《“十四五”旅游业发展规划》,更好促进交通运输与旅游融合发展,根据文化和旅游部办公厅等《关于开展交通运输与旅游融合发展典型案例推荐遴选工作的通知》(办资源发〔2023〕82号),文化和旅游部、交通运输部、国家铁路局、中国民航局、国家邮政局、国铁集团共同遴选出第一批交通运输与旅游融合发展十佳案例10个、典型案例36个,现予公布。





该《通知》当中还指出,希望案例入选单位再接再厉,进一步推进交通运输与旅游深度融合和创新发展。各地文化和旅游、交通运输系统要认真学习借鉴案例的好经验、好模式、好做法,充分发挥案例的示范引导作用,更好助力交通强国建设和旅游业高质量发展,更好助力扩大内需战略,让人民群众享有更加美好的交通运输服务和高品质旅游生活。
链接:/policy/2023/1012/article_107292.html
完美作业网有免费视频推荐阅读
完美作业网有免费视频[www.politicsinfos.com]版权及免责声明:
1、凡本网注明“来源:www.politicsinfos.com” 的所有作品,版权均属于完美作业网有免费视频,未经本网授权,任何单位及个人不得转载、摘编或以其它方式使用上述作品。已经本网授权使用作品的,应在授权范围内使用,并注明“来源:www.politicsinfos.com”。违反上述声明者,本网将追究其相关法律责任。
2、凡本网注明 “来源:XXX(非完美作业网有免费视频)” 的作品,均转载自其它媒体,转载目的在于传递更多信息,并不代表本网赞同其观点和对其真实性负责。
3、如因作品内容、版权和其它问题需要同本网联系的,请在30日内进行。
※ 有关作品版权事宜请联系:copyright#chinabuses.com
1、凡本网注明“来源:www.politicsinfos.com” 的所有作品,版权均属于完美作业网有免费视频,未经本网授权,任何单位及个人不得转载、摘编或以其它方式使用上述作品。已经本网授权使用作品的,应在授权范围内使用,并注明“来源:www.politicsinfos.com”。违反上述声明者,本网将追究其相关法律责任。
2、凡本网注明 “来源:XXX(非完美作业网有免费视频)” 的作品,均转载自其它媒体,转载目的在于传递更多信息,并不代表本网赞同其观点和对其真实性负责。
3、如因作品内容、版权和其它问题需要同本网联系的,请在30日内进行。
※ 有关作品版权事宜请联系:copyright#chinabuses.com
热点新闻
- 每辆补贴4.2-8万元!新能源城市公交及动力电池更新补贴标准出台[09-26]
- 交通运输部:全力做好2024年中秋国庆假期交通运输服务保障[09-13]
- 12城入围!交通部印发2024年城市公交优先发展和绿色出行典型案例[09-13]
- 交通运输部修订印发《汽车客运站安全生产规范》[09-12]
- 六部门组织开展2024年绿色出行宣传月和公交出行宣传周活动[09-06]
- 工信部等八部门:做好老旧新能源城市公交车辆动力电池更换工作[08-21]
- 行业观察|国务院审议通过《城市公共交通条例》将为行业带来哪些利好?[08-20]
- 政策解读|交通部印发《农村客货邮运营服务指南(试行)》的通知[08-16]
品牌推荐
更多>>