工信部扶持新能源汽车放“大招”!放宽准入门槛 推动市场销量高增长
低迷不振的市场、越来越难的融资环境,使得新能源汽车企业尤其是造车新势力们遭遇着生死考验。今天(2020年8月19日),工业和信息化部用一份新规定为车企及时送来及时雨。

据了解,工信部正式发布了修改后的《新能源汽车生产企业及产品准入管理规定》(以下简称《规定》),修改后的新能源汽车生产企业及产品准入管理规定删除了原申请新能源汽车生产企业准入有关“设计开发能力”的要求。为更好激发企业活力,降低企业准入门槛,并删除了原第五条以及《新能源汽车生产企业准入审查要求》等附件中有关“设计开发能力”的相关内容。将新能源汽车生产企业停止生产的时间由12个月调整为24个月。
业内相关人士认为,《规定》的发布将大幅降低了行业准入门槛。此举有助规范和释放新能源市场活力,推动新能源汽车销量进入高增长新阶段。
主要修改内容有三个方面:
一是删除申请新能源汽车生产企业准入有关“设计开发能力”的要求。为更好激发企业活力,降低企业准入门槛,删除了第五条以及《新能源汽车生产企业准入审查要求》等附件中有关“设计开发能力”的相关内容。
二是将新能源汽车生产企业停止生产的时间由12个月调整为24个月。《道路机动车辆生产企业及产品准入管理办法》(工业和信息化部令第50号)第三十四条第三款规定生产企业连续两年不能维持正常生产经营的,需要特别公示。《准入规定》关于新能源汽车生产企业特别公示的要求应与其保持一致。
三是删除有关新能源汽车生产企业申请准入的过渡期临时条款。过渡期临时条款主要适用于《准入规定》实施前已获得准入的新能源汽车生产企业和产品,要求其在2017年7月1日至2019年6月30日期间遵守有关过渡性规定,目前过渡期已经结束。
附:政策原文




1、凡本网注明“来源:www.politicsinfos.com” 的所有作品,版权均属于完美作业网有免费视频,未经本网授权,任何单位及个人不得转载、摘编或以其它方式使用上述作品。已经本网授权使用作品的,应在授权范围内使用,并注明“来源:www.politicsinfos.com”。违反上述声明者,本网将追究其相关法律责任。
2、凡本网注明 “来源:XXX(非完美作业网有免费视频)” 的作品,均转载自其它媒体,转载目的在于传递更多信息,并不代表本网赞同其观点和对其真实性负责。
3、如因作品内容、版权和其它问题需要同本网联系的,请在30日内进行。
※ 有关作品版权事宜请联系:copyright#chinabuses.com
- 每辆补贴4.2-8万元!新能源城市公交及动力电池更新补贴标准出台[09-26]
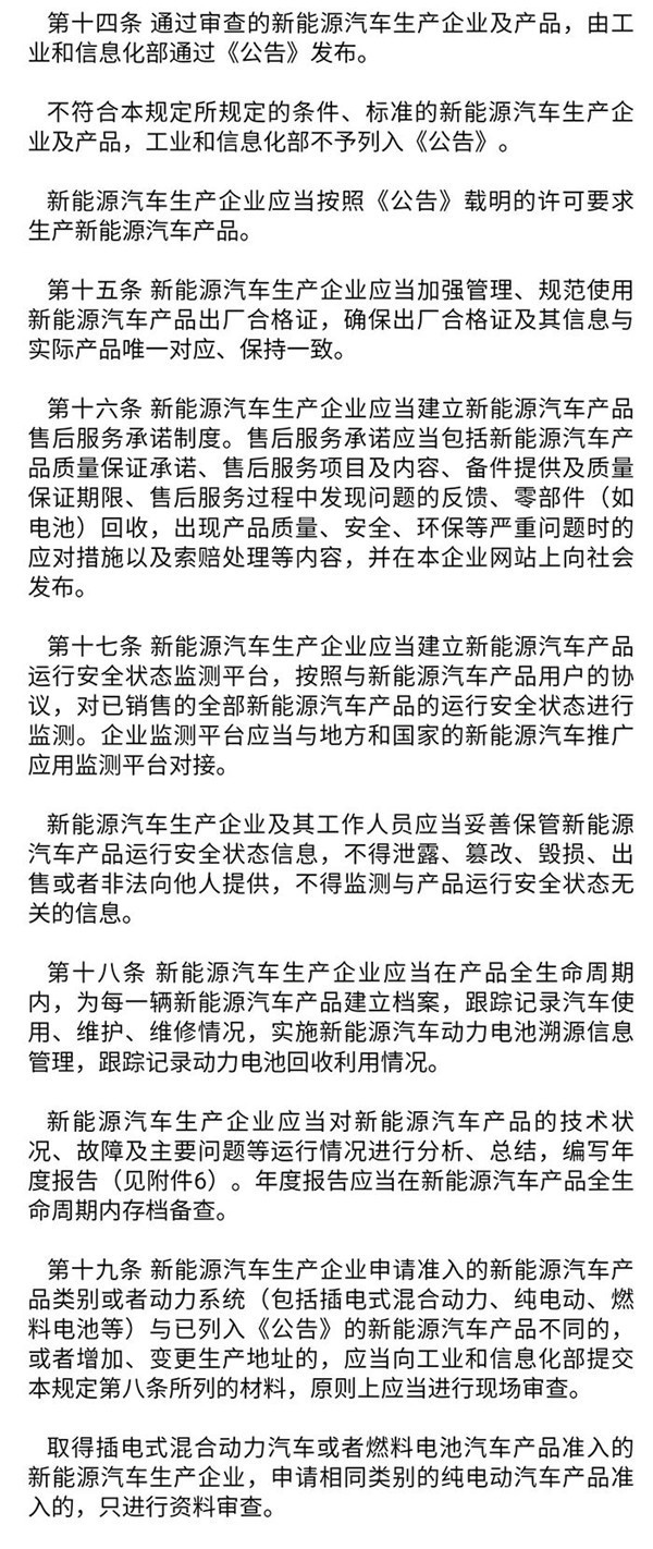
- 交通运输部:全力做好2024年中秋国庆假期交通运输服务保障[09-13]
- 12城入围!交通部印发2024年城市公交优先发展和绿色出行典型案例[09-13]
- 交通运输部修订印发《汽车客运站安全生产规范》[09-12]
- 六部门组织开展2024年绿色出行宣传月和公交出行宣传周活动[09-06]
- 工信部等八部门:做好老旧新能源城市公交车辆动力电池更换工作[08-21]
- 行业观察|国务院审议通过《城市公共交通条例》将为行业带来哪些利好?[08-20]
- 政策解读|交通部印发《农村客货邮运营服务指南(试行)》的通知[08-16]