京津塘高速公路将调整收费方式
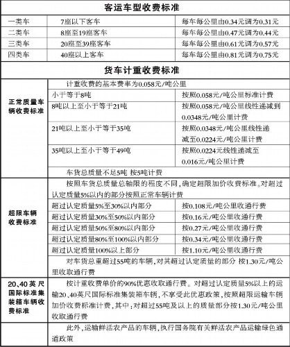
记者从有关部门获悉,为进一步治理和规范道路运输市场秩序,完善收费公路计费方式,调控货运车辆的合理装载,有效遏制超限超载违法行为。依据国家有关法律法规的规定,经北京市、河北省和天津市人民政府批准,自2011年1月5日9时起京津塘高速公路将调整现行收费方式,对客运车辆在适当降低收费标准的基础上仍实行按车型分类收费,对货运车辆实行计重收费。
据介绍,实行计重收费完善了原有按车型分类收费时重车、空车缴费额一样的不合理现象,使车辆在交纳通行费上更加公平合理;有利于保护路产设施、保障人民的生命财产安全;有利于引导货运车辆合法装载,治理超限超载的违法行为;有利于促进运输市场又好又快发展,更好地遏制运输市场的恶性竞争,保护守法业户的利益,促进货运市场更加规范、有序、健康、快速地发展。

正常质量车辆缴纳的通行费应为车货总质量×吨公里费率×车辆行驶里程;对超限车辆加价采取分段累进计费的办法,超限加价收费额应为各超认定质量的部分×超限收费标准×车辆行驶里程;超认定质量车辆缴纳的通行费应为:正常质量车辆缴纳的通行费+超限加价收费额之和。
计费取舍办法,收费金额不足五元按五元计费。收费金额保留至“元”,“元”以下“四舍五入”,尾数以“五元”和“十元”为单位取舍,实行“三七作五,二舍八入”的方法。
1、凡本网注明“来源:www.politicsinfos.com” 的所有作品,版权均属于完美作业网有免费视频,未经本网授权,任何单位及个人不得转载、摘编或以其它方式使用上述作品。已经本网授权使用作品的,应在授权范围内使用,并注明“来源:www.politicsinfos.com”。违反上述声明者,本网将追究其相关法律责任。
2、凡本网注明 “来源:XXX(非完美作业网有免费视频)” 的作品,均转载自其它媒体,转载目的在于传递更多信息,并不代表本网赞同其观点和对其真实性负责。
3、如因作品内容、版权和其它问题需要同本网联系的,请在30日内进行。
※ 有关作品版权事宜请联系:copyright#chinabuses.com
- 每辆补贴4.2-8万元!新能源城市公交及动力电池更新补贴标准出台[09-26]
- 交通运输部:全力做好2024年中秋国庆假期交通运输服务保障[09-13]
- 12城入围!交通部印发2024年城市公交优先发展和绿色出行典型案例[09-13]
- 交通运输部修订印发《汽车客运站安全生产规范》[09-12]
- 六部门组织开展2024年绿色出行宣传月和公交出行宣传周活动[09-06]
- 工信部等八部门:做好老旧新能源城市公交车辆动力电池更换工作[08-21]
- 行业观察|国务院审议通过《城市公共交通条例》将为行业带来哪些利好?[08-20]
- 政策解读|交通部印发《农村客货邮运营服务指南(试行)》的通知[08-16]